发布时间: 2026-04-24 04:11:23
异环中小吱的角色机制以资源驱动为核心,其技能体系围绕“金谷”与“方斯”两大关键资源构建,整体设计兼顾新手适应性与高阶操作深度。无论处于开荒阶段还是后期攻坚,掌握小吱的技能逻辑与衔接节奏,是提升战斗效率与生存能力的基础前提。以下将系统梳理小吱的核心技能逻辑与实战要点。
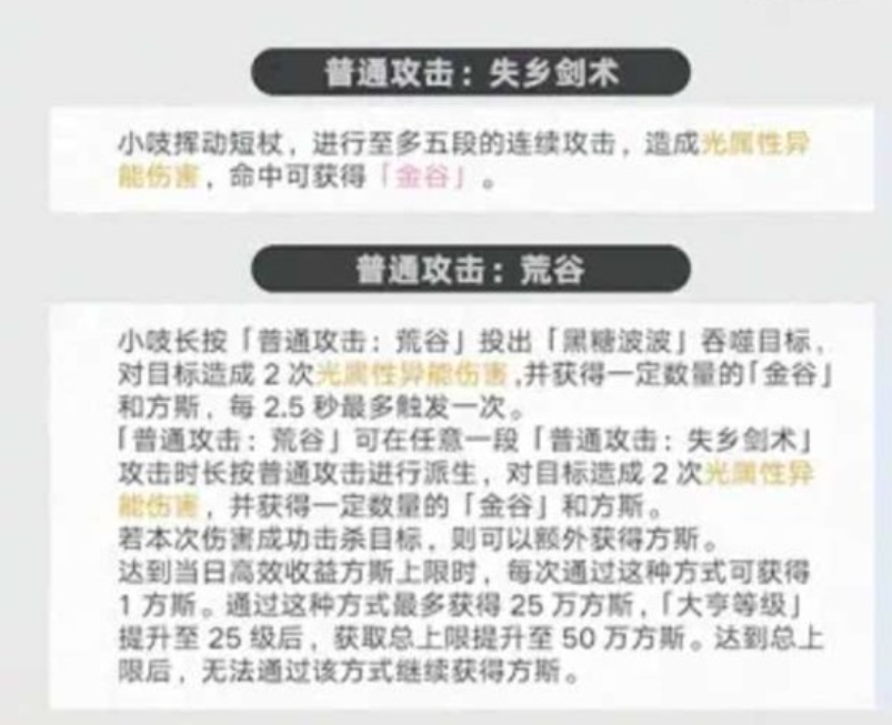
小吱的基础输出循环由三种普通攻击形态构成,形成稳定可控的连段结构。首段技能为“失乡剑术”,一套五段光属性连击,每次命中敌人都可获得1点金谷。该技能是整套循环的起始支点,也是资源积累最可靠的方式,建议新玩家优先打磨命中率与节奏感,确保连段完整释放。

在任意一段“失乡剑术”过程中长按普攻,即可即时派生出“荒谷”技能——投掷黑糖波波吞噬目标,造成两段光属性伤害,并同步获取金谷与方斯。这一派生机制取消了传统技能前摇等待,实现无缝衔接,大幅提升资源获取效率与战斗流畅度,是中高阶操作的关键节点。

方斯资源存在日上限机制:每日高效收益阶段后,每击杀一名敌人固定获得1点;初始上限为25点;当角色达到大亨等级并升至25级时,上限提升至50万点。满额后将无法再通过常规击杀途径获取方斯,因此需合理规划刷图节奏与资源使用优先级。
小吱具备滞空普攻触发机制:空中按下普通攻击可释放“丰玉”,落地瞬间对大范围敌人造成光属性伤害,且伤害随下落高度递增,最高可达基础值的2倍。该技能兼具清场效率与地形压制能力,适用于群怪环境与BOSS战中的位移压制场景。

小吱的核心生存技为“极限反击”,可在受到攻击前瞬间触发,兼具闪避判定与反制输出功能。该技能无需额外按键,仅需在防御窗口内按普攻即可发动,成功后不仅规避伤害,还会驱使黑糖波波冲撞目标,造成光属性伤害,并额外削减敌人倾陷值,是应对高威胁技能与逆转战局的核心手段。
综上,小吱的技能框架覆盖地面连击、空中下砸、即时派生、极限闪避四大维度,机制清晰、层级分明。玩家无需记忆繁复指令,重点在于把握派生时机、管理双资源配比、预判极限反击窗口,从而实现操作简洁性与策略深度的统一。

近期游戏圈热度持续攀升,备受期待的《异环》手游将于4月23日正式开启公测。作为一款以近未来都市海特洛市为背景的超自然题材开放世界作品,它跳脱传统奇幻框架,以高度写实的视觉语言与沉浸式交互逻辑,为玩家带来兼具新鲜感与代入感的全新体验。【异环】最新版预约/下载地址》》》》》#异环#《《《《《在《异环》中
2026-04-24 05:11
在开放世界游戏《异环》中,支线任务不仅是主线推进的重要补充,更是深化世界观、解锁隐藏叙事与获取稀有资源的关键路径。“塞刀”作为极具代表性的剧情向支线,凭借其独特的空间机制与情感张力,成为新手玩家重点关注的内容之一。本篇攻略将系统梳理该任务的全流程逻辑、核心交互节点及通关要点,帮助玩家高效完成并完整体
2026-04-24 05:09
在《异环》的主线推进之外,大量精心设计的支线任务不仅提供可观资源奖励,还能开启独有叙事支线与角色互动内容。其中,“大小姐的黑帮梦”便是广受玩家好评的高性价比支线之一。尽管新手常误以为流程复杂,实则任务逻辑清晰、触发门槛低、执行步骤极少,全程无需特殊道具或前置条件。该任务的起始点位于城市主干道某处十字
2026-04-24 04:42
《异环》是否支持手机端?答案是肯定的。作为一款基于虚幻引擎5打造的自然都市题材开放世界游戏,本作创新融合“高张力战斗冒险”与“沉浸式都市生活”双轨玩法体系。玩家既能体验节奏紧凑、策略深度十足的超自然现象调查任务,也能在高度拟真的城市生态中自由经营、社交、探索与成长。以下将从平台适配、核心玩法、系统设
2026-04-24 04:41
欢迎来到这座笼罩着神秘气息的现代都市——在这里,每位玩家都将化身为一名超自然现象调查员,踏入一个没有线性束缚、却处处暗藏线索的开放世界。《异环》摒弃了传统任务引导式流程,赋予玩家完全自主的探索节奏:你可以选择循序渐进推进主线,也能驻足于街角便利店观察异常反光,或在路人只言片语中捕捉逻辑裂隙——每一次
2026-04-24 04:40