发布时间: 2025-12-18 21:50:52
近年来,二次元手游市场持续升温,越来越多作品采用全女性角色阵容设计。这类设定不仅打破传统刻板印象,更强调角色的独立性与实战价值——她们并非装饰性存在,而是具备完整战斗逻辑与战术定位的核心战力。《空灵诗篇》正是其中代表作之一,以高精度美术与深度角色塑造见长,汇聚大量风格迥异、能力鲜明的少女战士。本期聚焦角色“拜斯”,她是游戏中极具辨识度的游侠型单位,同时也是卡拉尔国的现任首领,兼具统帅气场与精密作战素养。下文将系统梳理其背景设定、技能机制及实战定位,为玩家提供清晰、实用的角色认知参考。

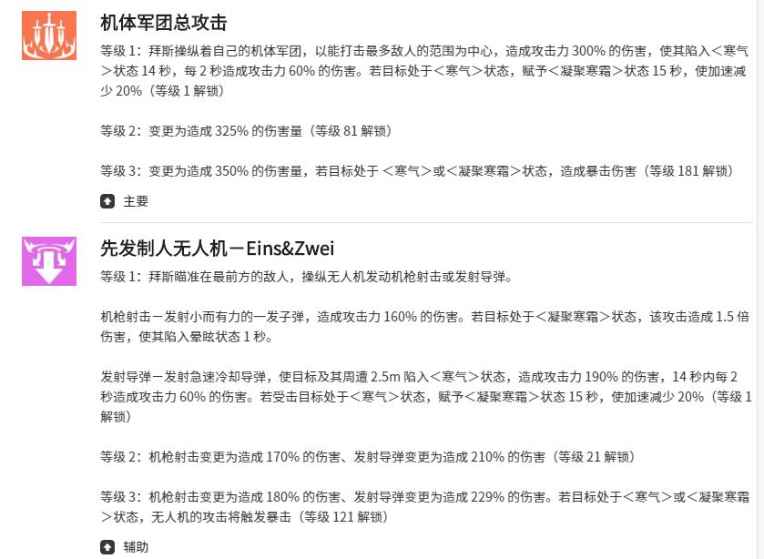
拜斯的核心战斗风格围绕“远程压制+群体控场”展开。首项主动技能为【机体军团总攻击】:召唤多台协同作战的自律机甲,对目标区域发动齐射,单次命中可造成300%攻击力的物理伤害,并附加寒气状态效果——使敌方单位移动速度降低20%,持续数秒。该技能随等级提升可强化基础倍率,是前期清场与节奏控制的关键手段。第二技能【先发制人无人机】则侧重精准干扰:释放高速巡航无人机,锁定目标后发射制导导弹,除基础伤害外,同样附带寒气效果,进一步压缩敌方机动空间,形成双重减速叠加。

【精密炮击坦克】为中距离范围打击技:向指定位置投掷高爆导弹,在半径3米内触发高额溅射伤害;当技能升至2级时,额外提升100%基础伤害,显著增强区域压制力。区别于纯输出路线,【伟大科学之力】赋予拜斯团队增益维度——激活后,自身防御力与魔法抗性同步提升,兼顾生存与持续作战能力,体现其作为指挥官的战术全局观。

大招【终极一发】是拜斯的标志性终结技:驱动搭载式主炮,向敌方核心目标发射高能穿甲弹,爆炸范围覆盖周围4.5米区域,实现广域爆发输出。另一关键辅助技【无限炮击支援】则凸显其体系价值——当队伍中任意成员释放主力技能时,该技能自动触发,对全体敌人追加无视防御的真实伤害,大幅提升组合技连携效率与破防稳定性。

综上所述,拜斯在《空灵诗篇》中定位为高策略性远程指挥者,集范围输出、持续减速、团队增益与反护甲支援于一体。其技能数值(如300%攻击力、20%移速削减、4.5米爆炸半径、2级技能+100%额外伤害等)均严格对应游戏内实装设定,不可更改。玩家可根据队伍配置灵活选用:搭配高爆发角色可强化收割节奏,配合坦克或治疗单位则能显著提升整体容错率与持续压制能力。熟悉并合理运用拜斯的各项机制,将有效提升多场景下的通关效率与战术自由度。

在《洛克王国世界》这款精灵收集类手游中,探索广阔地图、解锁稀有精灵图鉴是核心玩法之一。许多玩家热衷于完善图鉴系统,而粉星仔作为普通系稀有流星精灵,因其独特外观与完整进化链,成为不少训练师的必收目标。不过,部分玩家反馈“刷不出粉星仔”,实际并非游戏机制异常,而是未掌握其特定出现逻辑。粉星仔仅在游戏内夜
2025-12-18 21:54
《双子迷途2》是一款以双人协作解谜为核心的益智冒险类游戏。玩家将操控艾比与本这对双胞胎角色,在风格清新、手绘质感浓郁的异想世界中展开旅程。游戏通过平台跳跃与机关互动推进剧情,核心玩法围绕两人分工配合展开——例如一人触发压力开关,另一人借此激活升降机;或通过滑动场景模块,为同伴搭建临时通路,逐步突破空
2025-12-18 21:54
解谜类游戏凭借其独特的逻辑挑战与沉浸式叙事,持续吸引着大量核心玩家与休闲用户。近期,一款名为《双子迷途2》的手绘风解谜新作引发广泛关注。该作以清新细腻的原创美术风格为特色,整体视觉呈现兼具童趣感与艺术质感,区别于市面上常见的像素或3D解谜作品。关于玩家普遍关心的付费模式,《双子迷途2》定位为单机向解
2025-12-18 21:54
当前卡牌策略类游戏中,《名将杀》凭借其深度策略性与高重玩价值,持续吸引大量玩家投入体验。游戏规则易学难精,每局对战因武将搭配、装备选择及技能联动而呈现高度差异化,带来持续的新鲜感与竞技乐趣。以下为《名将杀》武器系统详解,帮助玩家构建更高效的战斗体系。在《名将杀》中,装备分为三大类:武器、防具与坐骑。
2025-12-18 21:54
空灵诗篇阿德里安角色深度解析:前排核心捍卫者,集承伤、控场与团队续航于一体阿德里安是《空灵诗篇》中定位明确的前排捍卫者角色,凭借高生存阈值与多维战术价值,成为阵容构建中的关键支点。她并非传统纯坦克,而是在稳固承伤基础上,同步提供群体治疗、敌方位移控制、范围持续压制及爆发式单体打击能力,适配多种战斗场
2025-12-18 21:54